中興大學
Language
中文
/
English
前往中興大學
Language
中文
/
English
學院
首頁
關於學院
循環經濟研究學院
法規彙編
院長
副院長
黃育徵 特約講座教授
黃振文 特聘教授
鄭政峯 特聘教授
楊秋忠 特聘講座教授
學程主任
師資陣容
行政人員
最新消息
最新消息
獎學金
演講。活動轉知
榮譽榜。學術研究
新聞。影音分享
學位學程
生物與永續科技學位學程
特用作物及代謝體學位學程
植物保健學位學程
國際精準農企業發展學位學程
工業與智慧科技學位學程
半導體與綠色科技學位學程
檔案下載
合作企業
公開專區
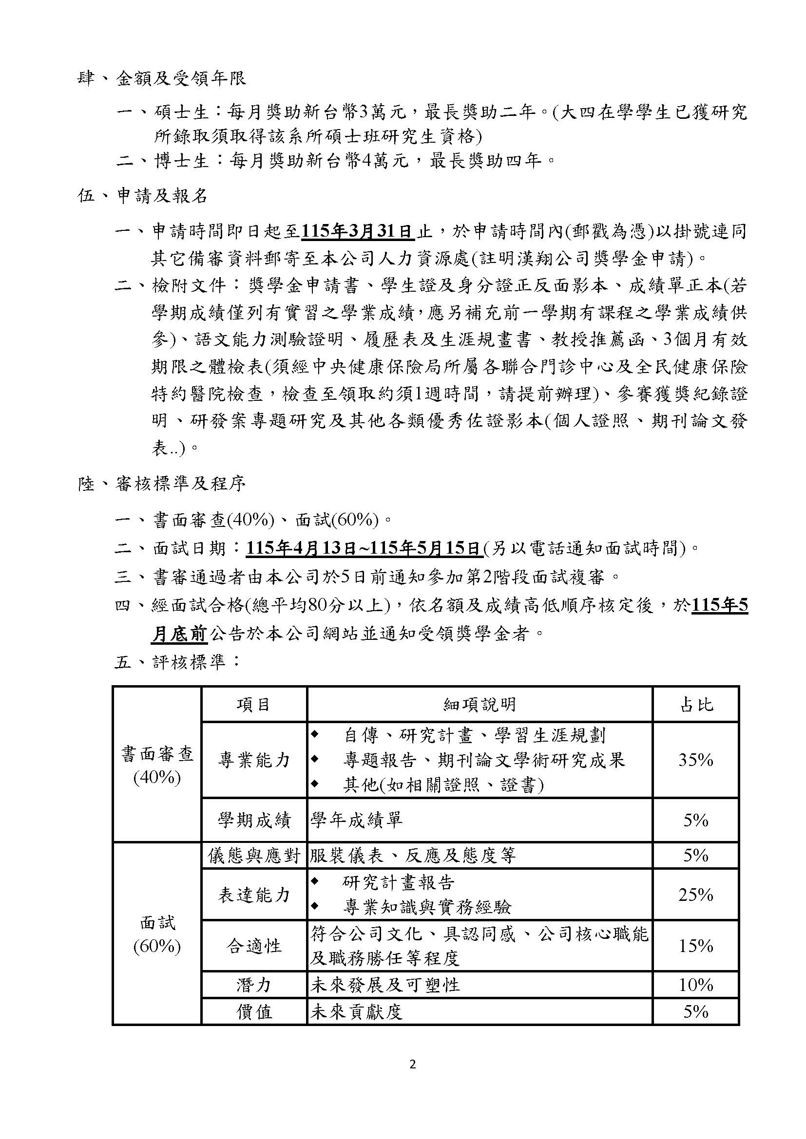
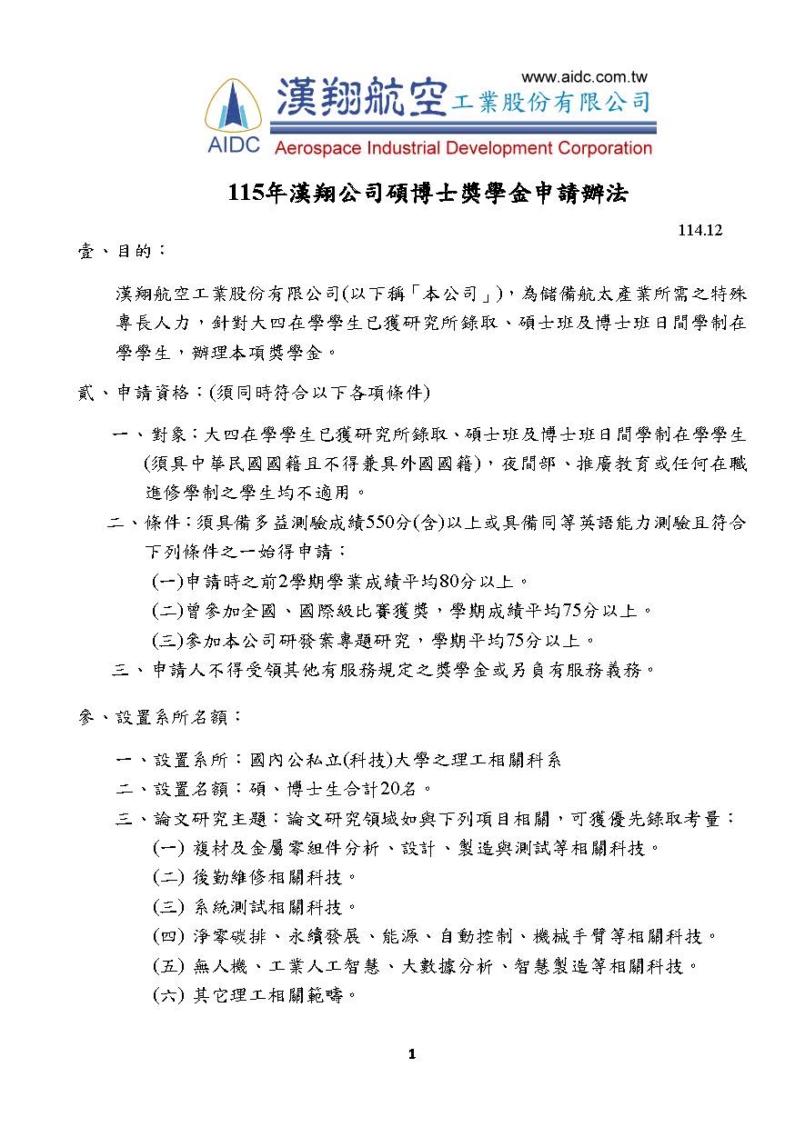
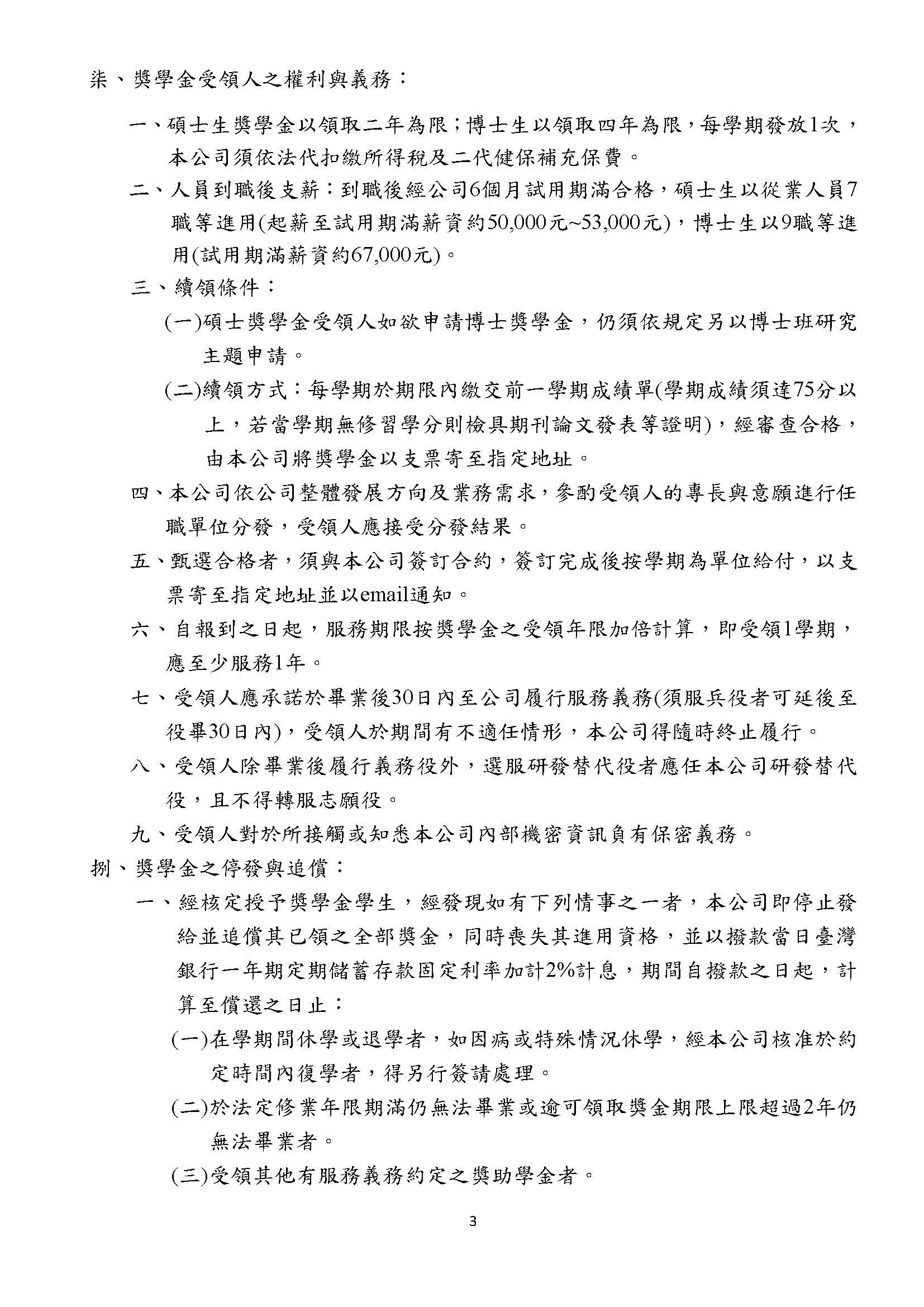
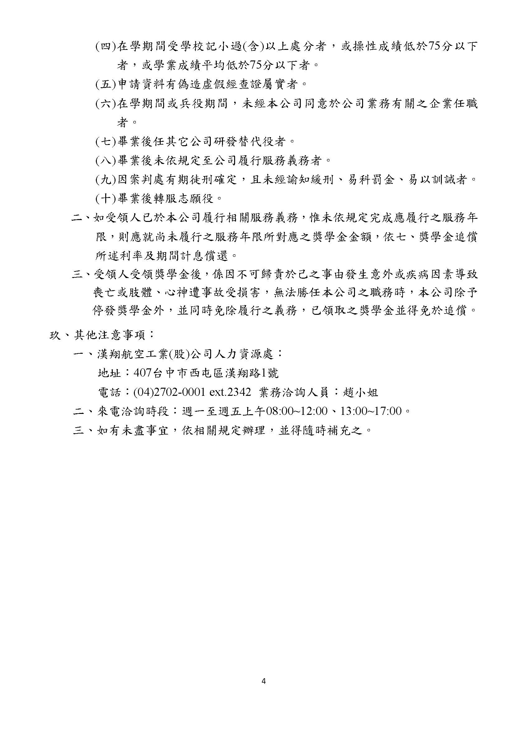
【轉知】115年漢翔公司碩博士獎學金申請辦法
2025-12-12
115年漢翔公司碩博士獎學金申請辦法.pdf